如何在線進行損毀換領駕駛證操作?
第一步:登錄"交管12123"APP

第二步:進入主界麵後,點擊【更多】

第三步:在業務中心-駕駛證業務中,點擊【駕駛證補換領】

第四步:選擇【損毀換證】按鈕

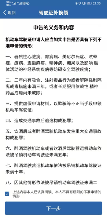
第五步:閱讀申告內容,勾選"上述內容本人已認真閱讀",點擊【下一步"】按鈕

第六步:添加郵寄地址後,點擊【下一步】進入提交頁麵。

第七步:輸入獲取的驗證碼,點擊【提交】,選擇支付方式後完成繳款,損毀換領駕駛證業務即提交成功。用戶可通過【首頁】→【網辦進度】功能隨時查看業務辦理進度。




如有變化,請以業務單位最新情況為準。歡迎您批評指正!
閱讀全文
