
- 頭圖
如何線上申領電子居住證?(微信端)
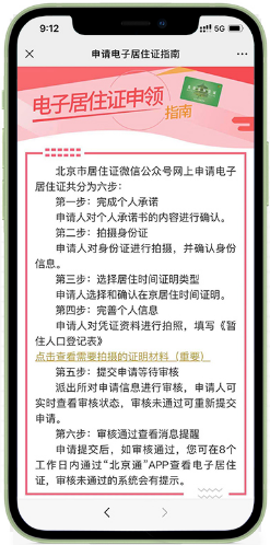
第一步:掃描下方二維碼或者微信搜索“北京市居住證”關注北京市居住證微信公眾號。

第二步:在底部菜單欄點擊【我要辦理】,選擇【居住證】,打開業務辦理頁麵。

第三步:選擇【首次申請】,進入實名認證頁麵。

第四步:點擊【立即注冊】按鈕,進行身份注冊,並完成實名認證。


第五步:閱讀並確認電子居住證申領須知。(提示:一個微信號隻能綁定一個人的信息,綁定後無法更改。)

第六步:申領之前請仔細閱讀電子居住證申領指南,提前準備好所需材料,並對個人承諾書的內容進行確認。


第七步:拍攝身份證。請拍攝與注冊身份證號碼一致的二代身份證,並確認身份信息。

第八步:選擇居住時間證明類型,並提交相關材料。

類型一:選擇“持有有效期內且已滿6個月的居住登記卡”作為居住時間證明
1.如果以“合法穩定住所”類型申請,

需要拍攝居住證明材料、確認居住信息。

2. 如果以“合法穩定就業”類型申請,

需要拍攝就業證明材料(工商營業執照或勞動合同\聘用合同\勞動關係證明),

請您根據實際情況選擇居住地址是否發生變更,如果發生變更,需拍攝居住證明材料並確認居住信息。

3. 如果以“連續就讀”類型申請,

需要拍攝就讀憑證,

並確認居住信息。

類型二:選擇“在京連續6個月繳納個人工資薪金所得稅”作為居住時間證明,需要拍攝“就業證明材料(納稅憑證)”,

並根據自己的實際居住類型拍攝居住證明材料。

類型三:選擇“在京連續6個月繳納社保(含三險:工傷、失業、養老)”作為居住時間證明,需要拍攝就業證明材料(社保憑證),

並根據自己的實際居住類型拍攝居住證明材料。

類型四:選擇“持有有效期內的《北京市工作居住證》”作為居住時間證明,需要拍攝就業證明材料(工作居住證),

並根據自己的實際居住類型拍攝居住證明材料。

第九步:完善個人信息。填寫自己的個人身份信息。


第十步:提交申請等待審核。派出所對申請信息進行審核,可實時查看審核狀態。(如審核不通過,您提交的材料或在住信息不屬實,如實更新後可再次進行申請。)

第十一步:點擊【我的消息】查看審核結果。申請提交後,如果審核通過,您可在8個工作日內通過“北京通”APP查看居住證;如果審核未通過,係統會有提示。

